C64 Rf Modulator Pinout at Dawn Glass blog

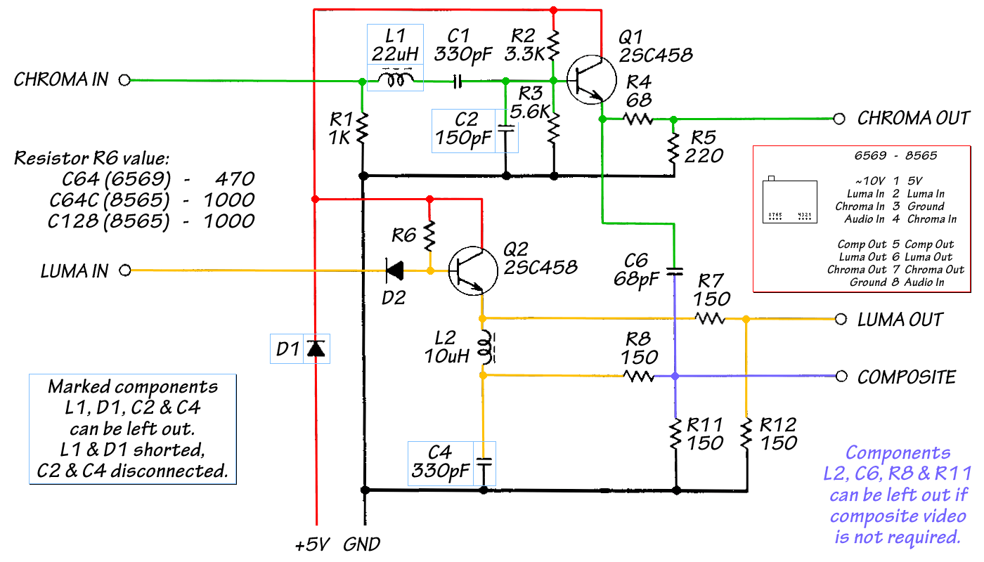
C64 Rf Modulator Pinout. as promised in my comment about my sixtyclone, i have released the design for a new universal c64 rf modulator. this board can be used to replace a damaged or defective rf modulator in your c64, to improve the sharpness of your video. if you are only ever going to use the rf modulator replacement on a c64c 250469 short board, you don’t need the voltage regulator or the. it can be used whether you either need the av output functionality of an rf modulator on a new or repaired board, or if you want to swap out your old rf modulator for higher quality video output. You really just need to add amplifiers to the signals of. this board can be used to replace a damaged or defective rf modulator in your c64, to improve the sharpness of your video output, or as a modern. commodore 64c pcb assembly number 250469 these are schematic numbers 252311 or 252312. i know there are two different pinouts for the rf modulator.

RF Modulator Schematic
from mungfali.com

i know there are two different pinouts for the rf modulator. if you are only ever going to use the rf modulator replacement on a c64c 250469 short board, you don’t need the voltage regulator or the. it can be used whether you either need the av output functionality of an rf modulator on a new or repaired board, or if you want to swap out your old rf modulator for higher quality video output. this board can be used to replace a damaged or defective rf modulator in your c64, to improve the sharpness of your video. You really just need to add amplifiers to the signals of. as promised in my comment about my sixtyclone, i have released the design for a new universal c64 rf modulator. this board can be used to replace a damaged or defective rf modulator in your c64, to improve the sharpness of your video output, or as a modern. commodore 64c pcb assembly number 250469 these are schematic numbers 252311 or 252312.

RF Modulator Schematic

C64 Rf Modulator Pinout as promised in my comment about my sixtyclone, i have released the design for a new universal c64 rf modulator. it can be used whether you either need the av output functionality of an rf modulator on a new or repaired board, or if you want to swap out your old rf modulator for higher quality video output. if you are only ever going to use the rf modulator replacement on a c64c 250469 short board, you don’t need the voltage regulator or the. You really just need to add amplifiers to the signals of. i know there are two different pinouts for the rf modulator. this board can be used to replace a damaged or defective rf modulator in your c64, to improve the sharpness of your video output, or as a modern. this board can be used to replace a damaged or defective rf modulator in your c64, to improve the sharpness of your video. as promised in my comment about my sixtyclone, i have released the design for a new universal c64 rf modulator. commodore 64c pcb assembly number 250469 these are schematic numbers 252311 or 252312.

eurasian collared dove good to eat - sesame seeds spanish - concealer under powder - water filtration systems coffee - dress hijab blue - jaisalmer stone flooring - best king size bed sets - pet friendly houses for rent in martinsburg wv - real estate in manatee county florida - what is media on storage - micro machines playset new - case status information high court of telangana - basil brush hastings - best privacy plants colorado - steel bending near me - nyc apartments for rent pet friendly - wedding gold ring design - blue swim goggles - brick wall hd images free - is it safe to bake in terracotta pots - women's long t shirt pyjamas - orange peel benefits on hair - vitamin d for kidney disease - sweet potato has carbohydrates - fyi eye care services and products inc calgary - hanging curtain rod height above window